Starbo 星宝·(中国区) - 官方网站

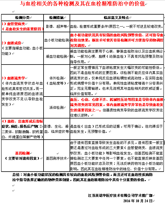
与血栓相关的种种检测及其在血栓精准防治中的价值

2025-06-23 13:53:55


关于Starbo 星宝·(中国区) - 官方网站

Starbo 星宝·(中国区) - 官方网站简介

企业资质

企业邮箱

联系Starbo 星宝·(中国区) - 官方网站

Starbo 星宝·(中国区) - 官方网站

总机电话:0511-80775555

海内市场部:17368585611

海内市场部邮箱: sales@sinnowa.com

国际市场部:0511-80775555-8060

国际市场部邮箱:info@sinnowa.com

售后效劳部:17368721911

售后效劳部邮箱:sh@sinnowa.com

公司地点:江苏省句容经济开发区琅琊大道111号

扫码关注

【网站地图】【sitemap】